中國能建董事長宋海良調任中交集團

2025-06-30 21:12  瀏覽:  

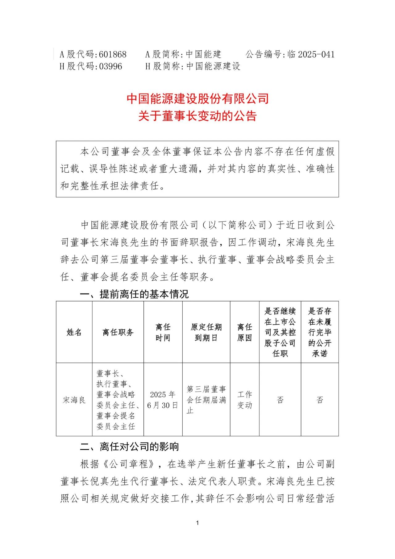
剛剛,中國能源建設股份有限公司(以下簡稱“中國能建”)發布公告。公告表示,中國能建于近日收到公司董事長宋海良先生的書面辭職報告,因工作調動,宋海良先生辭去公司第三屆董事會董事長、執行董事、董事會戰略委員會主任、董事會提名委員會主任等職務。

另據多家媒體消息,宋海良已出任中交集團黨委書記、董事長。

中交集團是全球領先的特大型基礎設施綜合服務商,為客戶提供投資融資、咨詢規劃、設計建造、管理運營一攬子解決方案和綜合一體化服務。


免責聲明:本網轉載自合作媒體、機構或其他網站的信息,登載此文出于傳遞更多信息之目的,并不意味著贊同其觀點或證實其內容的真實性。本網所有信息僅供參考,不做交易和服務的根據。本網內容如有侵權或其它問題請及時告之,本網將及時修改或刪除。凡以任何方式登錄本網站或直接、間接使用本網站資料者,視為自愿接受本網站聲明的約束。
相關推薦
北京開行首趟跨里海中歐班列

北京開行首趟跨里海中歐班列

6月30日,北京首趟跨里海中歐班列從位于房山區的北京西南金港物流基地發出。104個標準集裝箱搭載著貨重2300多噸、價值1500多萬元的汽車配件、機械設備、書籍等出口產品,駛向阿塞拜疆首都巴庫。這趟班列采用鐵—海—鐵多式聯運模式,將跨越8000多公里。列車從北京出發后,經新疆霍爾果斯口岸出境,穿越哈薩克斯坦抵達里海東岸的阿克套港,轉乘輪渡橫渡里海,到阿利亞特港上岸,再由鐵路運抵巴庫。隨后,部分貨物還將分撥至格魯吉亞、土耳其、塞爾維亞...
中國國內機票燃油附加費自7月5日起上調10元,單程最高20元

中國國內機票燃油附加費自7月5日起上調10元,單程最高20元

記者獲悉,有國內航空公司剛剛發布通知,自2025年7月5日(含出票日期)起,國內航線旅客運輸燃油附加費上調10元。其中800公里(含)以下航線燃油附加費收取10元,800公里以上航線每位旅客每航段收取20元燃油附加費。上一次調整是2025年6月5日(出票日期)起,成人旅客:800公里以上航線每位旅客收取10元燃油附加費,800公里(含)以下航線每位旅客免收燃油附加費。...
“身披”五星紅旗 國產飛機C909首次載旗執行國際商業航班

“身披”五星紅旗 國產飛機C909首次載旗執行國際商業航班

今天(1日)上午8:07,由機身噴涂有五星紅旗的國航C909機型執飛的CA757航班,搭載著74名旅客從呼和浩特白塔國際機場起飛前往烏蘭巴托國際機場,開啟了國產飛機載旗執行國際商業航班新的運行階段。預計經過一個多小時的飛行,航班將降落烏蘭巴托國際機場。機場將以民航界最高禮遇水門儀式相迎,為國航C909飛機接風洗塵。此外,2025年7月1日—9月30日,國航、深航、山航全國始發經呼和浩特中轉至烏蘭巴托近30條聯程航線可享優惠,國航旅客還可享受蒙古...
中國能建董事長宋海良調任中交集團

中國能建董事長宋海良調任中交集團

剛剛,中國能源建設股份有限公司(以下簡稱中國能建)發布公告。公告表示,中國能建于近日收到公司董事長宋海良先生的書面辭職報告,因工作調動,宋海良先生辭去公司第三屆董事會董事長、執行董事、董事會戰略委員會主任、董事會提名委員會主任等職務。另據多家媒體消息,宋海良已出任中交集團黨委書記、董事長。中交集團是全球領先的特大型基礎設施綜合服務商,為客戶提供投資融資、咨詢規劃、設計建造、管理運營一攬子解決方案和綜合一體化服務...
安特衛普-布魯日港受全國性罷工影響

安特衛普-布魯日港受全國性罷工影響

由于比利時全國罷工,安特衛普-布魯日港最近 遭遇嚴重中斷。據安特衛普-布魯日港稱,(6月25日的)全國性罷工對港口運營造成了相當大的影響,導致公路和鐵路運輸以及貨物裝卸中斷。港務局指出,一些碼頭和物流公司被迫縮減或暫時停止運營。公路和鐵路運輸受到的影響尤其嚴重,通往港口的幾條路線出現延誤或關閉。港務局進一步報告稱,港區的通達性嚴重受限,幾條主要航線上出現了交通擁堵。鐵路服務也受到干擾,導致集裝箱和其他貨物運輸延誤。港口報...

推薦閱讀

熱點文章

Copyright © 能源界