《辦法》適用于自2026年度起對各省(自治區、直轄市)黨委和政府落實碳達峰碳中和目標任務,加快經濟社會發展全面綠色轉型進展情況的評價考核。
“黨的二十屆四中全會明確提出全面實施碳排放總量和強度雙控制度,‘十五五’規劃《綱要》對這項工作作出系統部署。”國家發展改革委有關負責同志解讀道,作為碳排放雙控制度體系的關鍵制度,《辦法》正式將碳排放雙控要求納入黨內法規體系,將有力督促地方黨委和政府堅決扛起碳達峰碳中和責任、抓好工作落實,確保如期實現“雙碳”目標。與此同時,開展評價考核也將進一步發揮碳達峰碳中和的戰略牽引作用,加快推動能源轉型和產業升級,加緊經濟社會發展全面綠色轉型,降低全社會對化石能源的依賴。
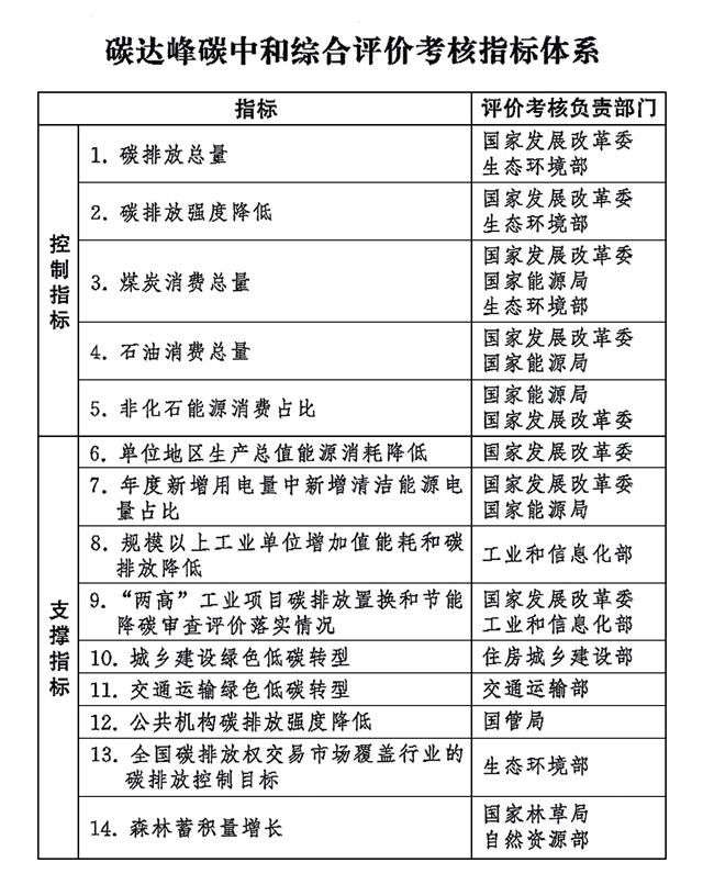
《辦法》設置了包括5項控制指標和9項支撐指標的指標體系??刂浦笜税ㄌ寂欧趴偭?、碳排放強度降低、煤炭消費總量、石油消費總量、非化石能源消費占比等指標。支撐指標包括節能、工業、城鄉建設、交通運輸、公共機構、碳排放權交易等領域具有代表性且對碳達峰碳中和具有支撐作用的指標。

“‘5+9’的指標體系既突出重點、又覆蓋全面,既立足當下、又著眼長遠,將引導各地區準確把握、高效落實黨中央、國務院部署要求,確保如期實現2030年前碳達峰及相關目標。”該有關負責同志談道,《辦法》從目標分解、結果評定、實施程序、監測預警等方面進行了部署。
其中,目標分解方面,《辦法》不再沿用以往能耗雙控“自上而下”的方式分解目標,而是采用“上下結合”方式,由各地按照國家統一的工作要求,因地制宜結合實際研究提出目標并編制行動方案,經國家層面銜接審核、報黨中央和國務院審定后作為評價考核依據?!掇k法》還明確要求銜接審核要體現差異化,不對各地作“一刀切”要求。
結果評定方面,《辦法》未采用“賦值打分”的傳統考評模式,各項指標按照是否完成年度目標評定為達標或不達標,并根據各項指標的達標情況確定評價考核結果:控制指標和支撐指標全部達標的地區評定為“優秀”,1項及以上控制指標不達標或3項及以上支撐指標不達標的地區評定為“不合格”,其余為“合格”。
監測預警方面,《辦法》要求,持續完善碳排放統計核算制度,建立碳達峰碳中和重要數據動態監測預警制度,收集和處理各類涉碳數據,著力解決數據時效問題,及時發現、靠前提醒各地工作中出現的問題和偏差,有效發揮評價考核的督促引導作用。
“國家發展改革委將會同有關部門認真落實黨中央、國務院部署,進一步細化工作舉措,科學有序開展評價考核,將評價考核作為加快經濟社會發展全面綠色轉型的重要抓手,并根據形勢變化和工作需要不斷完善調控方式,確保如期實現碳達峰目標。”上述有關負責人表示。



