工信部發布12項通信行業標準報批公示 多項電力通信標準

2018-01-12 11:38  瀏覽:  

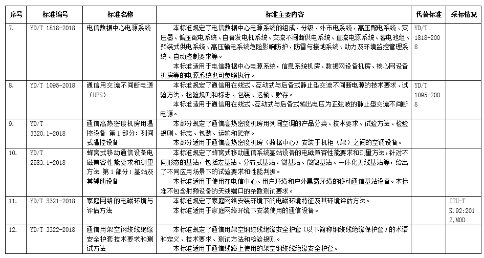
1月11日,工信部發布12項通信行業標準報批公示。其中包括多項電力通信標準,詳細內容如下:

根據標準制修訂計劃,相關標準化技術組織已完成《基于統一IMS(第二階段)的業務技術要求 基本呼叫和補充業務》等12項通信行業標準的制修訂工作。在以上標準批準發布之前,為進一步聽取社會各界意見,現予以公示,截止日期2018年2月10日。

公示時間:2018年1月11日—2018年2月10日

附件: 12項通信行業標準名稱及主要內容

工業和信息化部科技司

2018年1月11日



免責聲明:本網轉載自合作媒體、機構或其他網站的信息,登載此文出于傳遞更多信息之目的,并不意味著贊同其觀點或證實其內容的真實性。本網所有信息僅供參考,不做交易和服務的根據。本網內容如有侵權或其它問題請及時告之,本網將及時修改或刪除。凡以任何方式登錄本網站或直接、間接使用本網站資料者,視為自愿接受本網站聲明的約束。
相關推薦
兩會能源最強音 | 國網遼寧石玉東:調研數字新基建項目 推進能源互聯網建設

兩會能源最強音 | 國網遼寧石玉東:調研數字新基建項目 推進能源互聯網建設

全國人大代表、國網遼寧省電力有限公司董事長、黨委書記石玉東完成了今年全國兩會議案準備工作。他說:“我國能源結構正在向清潔化、低碳化、多元化轉型。能源互聯網能夠促進能源綜合協同利用,降低能源供給成本,提升能源使用效率。所以,我今年準備了一份關于加快能源互聯網建設的議案。”
我國“十三五”制造強國和網絡強國建設主要目標如期完成!

我國“十三五”制造強國和網絡強國建設主要目標如期完成!

“‘十三五’期間,我國工業增加值由23.5萬億元增加到31.3萬億元,連續11年成為世界最大的制造業國家?!痹?月1日舉行的國新辦新聞發布會上,工業和信息化部部長肖亞慶說,“十三五”時期,我國制造強國和網絡強國建設取得明顯成效,各項主要目標任務如期完成。
中國企業在關鍵材料上的技術突破,不僅讓動力電池這顆“心臟”更加強勁

中國企業在關鍵材料上的技術突破,不僅讓動力電池這顆“心臟”更加強勁

動力電池,被稱為新能源汽車的“心臟”。10多年技術儲備,3年攻關,一朝突破……這是一家中國企業為研制動力電池的關鍵材料單晶三元材料而走過的歷程。中國企業在關鍵材料上的技術突破,不僅讓動力電池這顆“心臟”更加強勁,也充分彰顯了我國新能源汽車產業蓬勃發展的好勢頭。
未來電網建設的主要任務與挑戰是哪些?

未來電網建設的主要任務與挑戰是哪些?

智能電網由美國首先提出,美國電科院于 2000年前后提出了 Intelli-Grid 的概念,認為這是未來電網發展的態勢和解決 21 世紀電網面臨的各種問題的途徑。智能電網具有自愈、互動、優化、兼容、集成的特征。智能電網建設涉及面廣,面臨的問題較多,完全依靠傳統技術很難滿足其需求,因此更需要云、大、物、移、智等新興技術支撐。由此能源互聯網的概念應運而生,成為智能電網更開闊的發展空間。
劉烈宏:中國累計建成5G基站超過71.8萬個,約占全球的70%

劉烈宏:中國累計建成5G基站超過71.8萬個,約占全球的70%

中國工業和信息化部副部長劉烈宏23日在2021年世界移動通信大會(上海)上介紹,中國基礎電信企業5G網絡建設累計投資已超過2600億元。

推薦閱讀

熱點文章

Copyright © 能源界