風電葉片

關注
全球首款可回收碳纖維風力發電葉片下線

全球首款可回收碳纖維風力發電葉片下線

1月4日,中國明陽智能自主研發的MySE23X全球首款可回收碳纖維風力發電葉片下線。據了解,MySE23X可回收碳纖維葉片可在溫和條件下,通過特定降解液實現復合材料的高效化學分離。采用的可回收碳纖維拉擠板可為葉片提供高強度、輕量化支持,并確保碳纖維的完整循環利用。
01-07
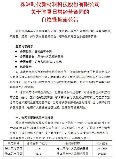
時代新材:25年第四季度簽署33.2億風力發電葉片合同

時代新材:25年第四季度簽署33.2億風力發電葉片合同

近日,中國時代新材發布《關于簽署日常經營合同的自愿性披露公告》。根據公告顯示,時代新材2025年10月1日—2025年12月31日與風電各大主機廠簽訂《葉片銷售合同》,時代新材向各大廠商銷售風力發電葉片及相關服務,合同金額總計約合人民幣33.2億元(含稅價),其中海上風電項目合同金額1.9億元,陸上風電項目合同金額33.2億元。以下為原文內容:...
01-06
國華投資風電機組葉片自動巡檢系統通過技術鑒定

國華投資風電機組葉片自動巡檢系統通過技術鑒定

國華投資河北分公司研發的《運行狀態風電機組葉片自動巡檢系統研究與應用》項目于10月9日通過中國電力企業聯合會組織的科技成果鑒定。該風電機組葉片巡檢系統實現了在風機運行狀態下進行不停機自動巡檢。這套風電機組葉片巡檢系統通過無人機搭載檢測設備,結合智能航跡規劃與雷達測距技術,完成了對旋轉狀態下葉片各部位圖像的完整采集。系統集成人工智能算法,建立了葉片缺陷智能識別體系,能夠準確識別表面腐蝕、膠衣脫落等常見損傷。項...
10-14
重大交易,維斯塔斯收購LM一葉片廠

重大交易,維斯塔斯收購LM一葉片廠

維斯塔斯5月15日與GE Vernova旗下LM宣布達成協議,維斯塔斯將收購LM在波蘭什切青附近戈萊紐夫的葉片制造工廠 ,交易金額尚未公開。該工廠成立于2009年,2017年進行了擴建,并且將繼續為維斯塔斯的陸上風電解決方案提供葉片,包括V172-7.2兆瓦風電機組葉片。此項交易尚需獲得必要的監管批準。維斯塔斯首席技術與運營官安德斯·尼爾森表示:歐洲比以往任何時候都更需要安全、價格合理且可持續的能源,我們很高興能夠擴大在歐洲的制造布局。我要感謝...
05-19
葉片回收又有重大突破

葉片回收又有重大突破

隨著上個世紀建設的風電場逐步退役,風機設備材料的回收利用已經成為風電行業的熱門話題,而大部分風機的葉片是由玻璃纖維增強聚合物制成,難以分解。因此,近年來,各大整機商都開始研究可回收葉片,主要思路都是調整葉片的材料。近日,美國華盛頓州立大學的科研團隊取得一項重要成果,他們發明了一套全新的工藝流程,可以分解風機葉片并回收再利用,為全球風電行業面臨的退役葉片處理難題提供了新的解決方案。本課題由美國能源部能源效率與可再生能源...
05-17
日本首臺駁船式浮動風力渦輪機投入商業運營

日本首臺駁船式浮動風力渦輪機投入商業運營

日本Hibiki浮動風力發電項目背后的企業聯盟宣布,其3兆瓦雙葉片風力渦輪機已正式進入商業化運營階段。Hibiki項目采用獨特的駁船式浮動系統,配備由Aerodyn公司設計的SCD 3兆瓦雙葉片渦輪機,安裝在Ideol阻尼池浮動平臺上。該渦輪機位于北九州海岸15公里處,自2019年5月起開始試運行。作為日本首個鋼駁船式浮動風力發電設施,Hibiki項目在完成新能源和工業技術發展組織(NEDO)的示范階段后,于2024年3月移交至Glocal公司管理。Glocal公司成立了Hi...
04-27
中國首套可回收風電葉片發貨

中國首套可回收風電葉片發貨

3月27日從中國中車股份有限公司獲悉,由該公司旗下株洲時代新材料科技股份有限公司(以下簡稱時代新材)自主研發的國內首套可回收熱固性樹脂葉片TMT82在公司射陽工廠正式發貨。這款可回收葉片的發貨并掛機應用,填補了中國風電行業退役葉片回收利用的空白。時代新材風電產品事業部開發中心副主任陳煌介紹,TMT82是一款專為大型風力發電機設計的葉片,長度為82米,掃風面積超過21000平方米,相當于3個標準足球場大小。TMT82由可回收熱固性樹脂和玻...
03-28
加拿大制造的 GE Vernova 葉片將從 Vineyard Wind 1 海上風電場移除

加拿大制造的 GE Vernova 葉片將從 Vineyard Wind 1 海上風電場移除

美國海洋能源管理局(BOEM)和安全與環境執法局(BSEE)已完成審查并批準了Vineyard Wind 1海上風電場修訂后的建設和運營計劃(COP),約六個月上周,聯邦政府解除了對 Vineyard Wind 公司安裝剩余 GE Vernova 風力渦輪機的禁令。新的 COP 詳細介紹了風力渦輪機制造商針對2024 年 7 月發生的葉片故障進行的根本原因分析 (RCA) 。RCA 發現葉片內某些位置存在粘合不足的問題,而這些問題本應在制造廠通過檢查和質量控制程序檢測出來。在對已安裝...
01-22
鹽城邊檢助力今年首批60支風電葉片出口海外

鹽城邊檢助力今年首批60支風電葉片出口海外

卡扣到位,全部裝載完畢,準備啟航。1月17日,載運60支遠景能源EN-156風電葉片的中國籍恒遠發展輪從鹽城港射陽港區出境,駛往印度坎德拉港。這是今年鹽城首批出口海外的風電葉片,鹽城出入境邊防檢查站優化一站式服務,靠前保障船舶快速通關,護航中國造風電翅膀飛向海外。據鹽城出入境邊防檢查站統計,2024年鹽城港射陽港區累計總裝卸量936.85萬噸,同比增長23.67%,外貿風電產品完成19.01萬噸,同比增長100%。此次共起運20套60件風電葉片及其附屬配件,其...
01-20
風機葉片“以大換小”提升發電量問題探討

風機葉片“以大換小”提升發電量問題探討

隨著風電技術的進步,風電場運營者正尋求通過設備升級來提高發電效率。有風電場考慮僅通過加長風機葉片來進一步提升發電量,但這一做法的可行性并不簡單。雖然增加葉片長度理論上可以捕捉更多風能,但在實際操作中可能引發一系列問題。首先,葉尖速比失衡會導致氣動效率下降,減少發電量。其次,更長的葉片可能增加氣流分離風險,削弱升力、增加阻力,降低整體氣動性能。此外,尾流效應加劇和機械載荷增加也會降低風輪的整體效能,增加成本。同時,控制系...
01-11
俄羅斯國家原子能公司啟動風力渦輪機葉片工廠,取代維斯塔斯工廠

俄羅斯國家原子能公司啟動風力渦輪機葉片工廠,取代維斯塔斯工廠

俄羅斯國家核能公司Rosatom在丹麥Vestas公司原工廠所在地,即俄羅斯烏里揚諾夫斯克市,啟動了一家風力渦輪機葉片工廠。丹麥風力渦輪機制造商維斯塔斯于2022年關閉了該工廠,并于2023年完全退出俄羅斯,留下所有資產。俄羅斯副總理亞歷山大·諾瓦克去年四月曾表示,俄羅斯能在兩到三年內取代退出市場的外國風電設備制造商。俄羅斯原子能公司表示,該工廠滿負荷運轉時,年產量可達450個葉片。此外,工廠還可能供應葉片用于出口,包括供應給俄羅斯原子能...
12-27
金風科技創新成果獲北京市科學技術進步獎

金風科技創新成果獲北京市科學技術進步獎

近日,北京市科技大會暨科學技術獎勵大會召開,由金風科技牽頭的大容量長柔葉片彎扭耦合技術開發與應用研發項目,在全市632個項目中脫穎而出,與集成電路光刻中光源與掩模協同優化技術及產業化應用、火星安全著陸與科學巡視光電感知技術及應用等科研項目同獲北京市科學技術進步獎二等獎。近年來,風電機組大型化趨勢加速,葉片長度也隨之水漲船高,這給葉片的可靠性帶來了新的挑戰。對于更長的葉片來說,一方面需要輕量化,以免給機組帶來過重的載荷;...
12-10
5.20億元!運達股份投建葉片生產基地

5.20億元!運達股份投建葉片生產基地

12月7日,運達能源科技集團股份有限公司(以下簡稱運達股份或公司)發布《關于對外投資暨關聯交易的公告》。公告披露,運達股份于2024年12月6日召開第五屆董事會第二十五次會議、第五屆監事會第二十次會議審議通過了《關于對外投資暨關聯交易的議案》。運達股份擬與公司參股公司招運(遼寧)新能源有限公司(以下簡稱招運公司)共同設立運達招運北方(遼寧)新材料有限公司(暫定名,具體以工商審核通過為準;以下簡稱招運新材料公司),公司持股80%、招運公司持...
12-08
118米!陸上風電葉片長度再刷新

118米!陸上風電葉片長度再刷新

12月4日,時代新材自主研發的TMT118AA陸上風電葉片在江蘇鹽城順利下線。該款葉片長118米,掃風面積達4.5萬平方米,相當于6個足球場的面積,是時代新材目前生產的長度最長、功率等級最高的陸上風電葉片。該葉片將適配12.5MW整機,風機滿發運行1小時,可使一輛普通新能源汽車行駛9萬多公里。以年均風速7.5m/s計算,單臺機組每年可發電約3800萬度,相當于節約標準煤15000噸,減少二氧化碳排放36000噸,種樹約900萬棵,將為環境保護和應對氣候變化產生顯著的...
12-08
JSW Energy將在印度卡納塔克邦建立風力渦輪機葉片工廠

JSW Energy將在印度卡納塔克邦建立風力渦輪機葉片工廠

JSW Energy計劃在印度卡納塔克邦建立一個風力渦輪機葉片制造工廠,供其專用。此舉將減少對進口的依賴,確保風力發電機(WTG)的穩定供應,并有可能節省可再生能源項目的成本。擬建的設施將專門滿足 JSW Energy 的需求,代表著該公司鞏固在可再生能源領域地位的戰略舉措。開辦一家每年組裝 400 至 500 臺渦輪機的工廠需要投資約 5000 萬美元。JSW Energy 位于卡納塔克邦維查耶納加爾,擁有一家年產能為 1250 萬噸的鋼鐵制造廠。該公司已在其生產...
11-23

分類導航


油氣 煤炭 火電 電網 儲能 節能 環保 核電 風電 光伏 光熱 水電 氫能 能源互聯網 新能源汽車 能源金融

Copyright © 能源界