趙榮哲辭去中國中煤能源股份有限公司總裁等職務

2025-11-15 11:43  瀏覽:  

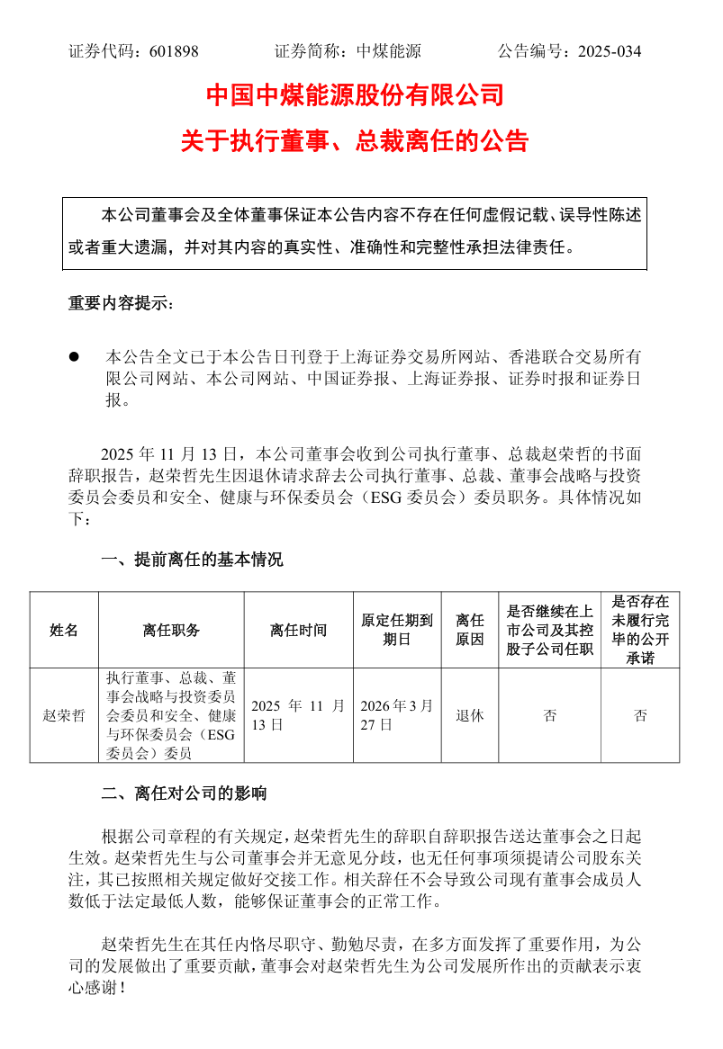
11月14日,中煤能源發布公告稱,11月13日,公司董事會收到公司執行董事、總裁趙榮哲的書面辭職報告,趙榮哲先生因退休請求辭去公司執行董事、總裁、董事會戰略與投資委員會委員和安全、健康與環保委員會(ESG委員會)委員職務。
免責聲明:本網轉載自合作媒體、機構或其他網站的信息,登載此文出于傳遞更多信息之目的,并不意味著贊同其觀點或證實其內容的真實性。本網所有信息僅供參考,不做交易和服務的根據。本網內容如有侵權或其它問題請及時告之,本網將及時修改或刪除。凡以任何方式登錄本網站或直接、間接使用本網站資料者,視為自愿接受本網站聲明的約束。
相關推薦
曹陽已任晉能控股集團黨委書記、董事長

曹陽已任晉能控股集團黨委書記、董事長

晉能控股集團官網信息顯示,曹陽已任晉能控股集團黨委書記、董事長。公開資料顯示,曹陽,1970年3月生,山西左權人,大學學歷,1992年12月加入中國共產黨,1993年7月參加工作。曾任山西國際電力集團總經理助理,格盟國際能源有限公司執行董事,山西國際能源集團紀委書記、工會主席。2015年11月,任山西國際能源集團有限公司副總經理。2017年11月,任山西國際能源集團有限公司黨委書記、董事長、總經理。...
荒漠滋生希望:記庫倫旗阿拉達爾圖嘎查第一書記蘇和的扎根與振興

荒漠滋生希望:記庫倫旗阿拉達爾圖嘎查第一書記蘇和的扎根與振興

蘇書記在沙窩子里刨出好日子——記內蒙古公司駐記庫倫旗阿拉達爾圖嘎查第一書記蘇和作者:邢樂蘇書記,您快來看看!合作社的牛犢又長壯實了!金秋的科爾沁沙地南緣,阿拉達爾圖嘎查牧民畢力格隔著柵欄朝遠處揮手,蘇和踩著沒過腳踝的沙礫,朗聲笑答:這可是咱合作社的‘金疙瘩’,得好好養著!從2021年調任庫倫旗茫汗蘇木阿拉達爾圖嘎查那天起,蘇和的馬蹄就踏遍了這片被固定沙丘環抱的土地。十三萬字的民情賬本剛來時,嘎查里連條像樣的路都沒幾...
03-17
扎哈淖爾露天煤礦無人駕駛礦卡產能突破1000萬立方米

扎哈淖爾露天煤礦無人駕駛礦卡產能突破1000萬立方米

近日,扎哈淖爾露天煤礦131臺90噸級無人駕駛礦卡土巖剝離量突破1000萬立方米,超額完成400萬立方米,標志著智能化礦山建設水平進入新階段,為煤炭行業露天開采智能化升級提供了可復制、可推廣的實踐經驗。據了解,扎哈淖爾露天煤礦始終將智能化轉型作為高質量發展的核心引擎,礦用無人駕駛卡車技術應用是落實提質增效的關鍵布局。為破解露天煤礦復雜作業環境對技術應用的制約,公司組建專業技術團隊,聯合科研機構開展定制化研發,重點優化無人駕駛系...
12-24
扎哈淖爾露天煤礦全力保障冬季電煤供應 智能化轉型提效顯著

扎哈淖爾露天煤礦全力保障冬季電煤供應 智能化轉型提效顯著

寒潮來襲,北方多地降溫,在內蒙古年產1800萬噸的國有重點煤礦扎哈淖爾露天煤礦堅決壓實煤炭保供政治責任,全員進入保供狀態,全力保障東北地區發電、取暖用煤供應,為民生需求筑牢能源保障線。為確保保供工作落地見效,煤礦實行礦領導及生產骨干24 小時值班制度,每日召開調度會精準調度煤炭采裝、運輸、設備檢修等關鍵環節,實現生產全流程高效運轉。針對冬季極端天氣可能帶來的影響,煤礦提前布局建設應急煤場,目前庫存煤已達35萬噸,可在降雪等惡劣...
趙榮哲辭去中國中煤能源股份有限公司總裁等職務

趙榮哲辭去中國中煤能源股份有限公司總裁等職務

11月14日,中煤能源發布公告稱,11月13日,公司董事會收到公司執行董事、總裁趙榮哲的書面辭職報告,趙榮哲先生因退休請求辭去公司執行董事、總裁、董事會戰略與投資委員會委員和安全、健康與環保委員會(ESG委員會)委員職務。

推薦閱讀

熱點文章

Copyright © 能源界